FONFRÍA, iglesia parroquial de San Xoán de

Ver voz en el mapa

La iglesia se ubica en la parroquia de San Xoán de Fonfría, emplazada ésta en el lugar de Fonfría, municipio de Pedrafita do Cebreiro, provincia de Lugo. Lo hace sobre el trazado del Camino Francés, entre las entidades de población do Poio —al sureste— y do Biduedo —al noroeste—.

El templo, debido a la necesidad de salvar el desnivel del terreno, se presenta rotundo a los visitantes, elevado y dispuesto para los fieles. Su entorno, enmarcado por un muro de piedra de altura media, abraza también el atrio. A los pies del desnivel, frente a la fachada principal es posible encontrar un abrevadero para el ganado y también un lavadero.

 

Iglesia parroquial de San Xoán de Fonfría.

La fachada principal, orientada al oeste como determina la forma canónica, consta de un único lienzo en el que se aprecia un eje vertical claro determinado por el arco de medio punto que supone el acceso al templo y la espadaña que se eleva siguiendo la línea vertical sobresaliendo por encima de la línea de cubierta. Lo hace desde un rotundo entablamento con cornisa y consta de un piso con doble vano definido por arcos de medio punto con sus correspondientes campanas, rematado por un frontón triangular con un vano del mismo arco en el centro. Está coronado en su vértice superior por una cruz metálica.

La mampostería ordinaria, gneises y esquistos con los que se construye la iglesia le confieren el aspecto sobrio que predomina el paisaje. Los muros laterales tan solo se alteran con los vanos de iluminación en la parte central de la nave en el muro sur y en ambos lados de la cabecera, además del vano de acceso secundario, ahora tapiado. El edificio se cierra con cubierta de pizarra a dos aguas.

Fachada principal de la iglesia.

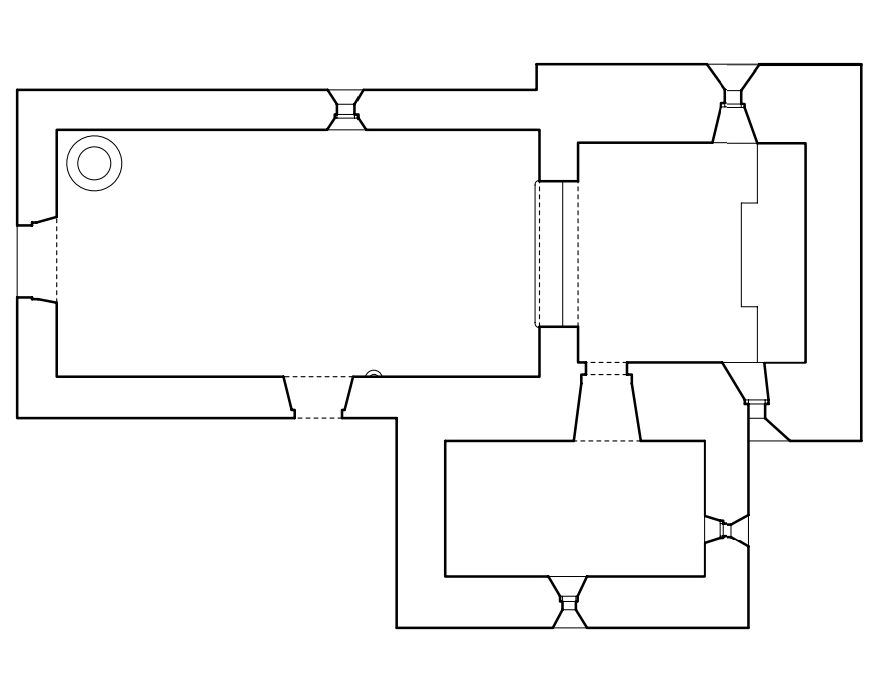
La planta de la nave es rectangular y a ella se suman tanto el ábside cuadrado de la cabecera (ligeramente más ancho que la nave) como el volumen rectangular anexo en el muro sur que hace el servicio de sacristía. En el interior, la nave sigue la forma a dos aguas de la cubierta, con estructura y cubrición de madera con vigas tirantes vistas. Tanto la sacristía como el presbiterio lo hacen con bóveda de cañón, determinada por el arco de medio punto que antecede a cada espacio y que permite generar este espacio abovedado. Es uno de estos arcos, en formato triunfal, el que permite el acceso de la nave al ábside, donde está ubicado el retablo del altar mayor.

Planta de la iglesia (izquierda) y Alzado de la fachada principal (derecha). (José Antonio Franco Taboada, Santiago Tarrío Carrodeguas (dirs.), A arquitectura do Camiño de Santiago: descrición gráfica do Camiño Francés en Galicia, Santiago [de Compostela], Xunta de Galicia, A Coruña, Universidade da Coruña, D.L. 2000).

 

Sección longitudinal (izquierda) y alzado del muro sur de la ilgesia de San Xoánde Fonfría. (José Antonio Franco Taboada, Santiago Tarrío Carrodeguas (dirs.), A arquitectura do Camiño de Santiago: descrición gráfica do Camiño Francés en Galicia, Santiago [de Compostela], Xunta de Galicia, A Coruña, Universidade da Coruña, D.L. 2000).

Se trata de un retablo de madera policromada, probablemente datado en el siglo XVIII, que se sostiene sobre un sotabanco corrido de fábrica. El trabajo de policromía del conjunto revela las intenciones de ennoblecer el material a través de la simulación de otros nobles, tales como el mármol y los dorados. Estos forman parte de los elementos capitales de la construcción, como los capiteles, los medallones incorporados en los fustes de las columnas y las molduras del entablamento y de los detalles de rocalla que se dejan ver en determinados espacios, ya que ninguno de ellos se libera de detalle ornamental.

Se trata de un retablo de cinco calles en un solo piso y ático, que adapta su forma al espacio generado por la bóveda de cañón en la parte alta y el ancho del ábside. Así, los guardapolvos y las entrecalles forman espacios utilizados para el ornamento —en el caso de los externos— y para la disposición de imágenes sobre peanas que forman el programa iconográfico del templo en los tres centrales. En el centro, sobre el Sagrario, se sitúa San Juan Bautista y en los laterales San José y la Virgen María con el Niño en brazos. La correspondencia entre la talla de estas figuras y la factura del retablo indica que pueden no corresponder al programa iconográfico original, al ser las primeras de gusto popular. En el centro del ático, enmarcada por la hornacina, está colocada una cruz latina de madera sobre una peana semicircular policromada.  Sobre la mesa del altar mayor se encuentra una interesante cruz recrucetada de sobremesa, de latón decorado con pequeñas piñas que rematan los extremos de los palos y travesaños. En el anverso, cuenta con un Cristo Crucificado que recuerda algunos modelos de los siglos XV-XVI.

Interior de la nave (izquierda) y detalle del retablo del altar mayor (derecha).

Historia

En 1752 consta en el Catastro de Ensenada que la fábrica de la iglesia de San Xoán de Fonfría percibía anualmente setenta y un ferrados de centeno que pagaban todos los vecinos.

López Pombo da a conocer unas actas de los años finales del siglo XVIII y comienzos del XIX, que están recogidas en el Libro primero de Defunciones de San Juan de Fonfría, donde consta que dentro la capilla del hospital de Fonfría y también dentro de la iglesia parroquial se daba sepultura a los romeros, transeúntes y las personas forasteras que fallecían en dicho lugar.

Dice Valiña Sampedro que en el año 1831 el visitador diocesano del hospital de Fonfría autorizó mediante un auto que los materiales procedentes de la demolición capilla de dicho hospital fuesen empleados en beneficio del templo parroquial. Por entonces ya se había colocado en un lateral del templo el retablo del altar de santa Catalina perteneciente a la misma capilla; ahí permaneció hasta las reformas que se hicieron en la iglesia en 1962, momento en que se retiraron los dos retablos laterales, cuyas imágenes fueron vendidas a un anticuario de Sarria.

Con anterioridad al año 1962 el frontis del templo que originariamente estaba orientado al antiguo camino, se mudó hacia la carretera actual do Cebreiro a Triacastela que transcurre paralela al antiguo camino, por las afueras del pueblo, al sur. En esa fecha la espadaña estaba en el frente del norte y fue trasladada a su emplazamiento actual, presidiendo el frontis. También se eliminó entonces un alpendre que protegía la puerta lateral

Fuentes y bibliografía

ARCHIVO GENERAL DE SIMANCAS, Dirección General de Rentas, Primera Remesa, Catastro de Ensenada, Respuestas Generales, Libro 175, fol. 6325v.

AMOR MEILÁN, Manuel, Geografía General del Reino de Galicia: provincia de Lugo, Francisco Carreras Candi (dir.), Barcelona, Casa Editorial Alberto Martín, [s.f.].

LÓPEZ POMBO, Luis, “Hospital de Peregrinos de Santa Catalina de Fonfría, en Pedrafita do Cebreiro (I)”, GaliciaDigital (2 de diciembre de 2002) [en línea], disponible en https://www.galiciadigital.com/opinion/opinion.15.php [Consulta 14/11/2017].

LÓPEZ POMBO, Luis, “Hospital de Peregrinos de Santa Catalina de Fonfría, en Pedrafita do Cebreiro (II)”, GaliciaDigital (2 de diciembre de 2002) [en línea], disponible en https://www.galiciadigital.com/opinion/opinion.265.php [Consulta 14/11/2017].

MADOZ, Pascual, voz “Fonfría (San Juan de)”, en Diccionario geográfico-estadístico-histórico de España y sus posesiones de Ultramar, t. 8 [Faba – Guadalajara], Madrid, La Ilustración Establecimiento Tipográfico-Literario Universal, 1847, p. 124.

MADOZ, Pascual, voz “Lugo”, en Diccionario geográfico-estadístico-histórico de España y sus posesiones de Ultramar, t. 10 [La Alcoba – Madrid], Madrid, Imprenta del Diccionario geográfico á cargo de D. José Rojas, 1847, pp. 426-462.

VALIÑA SAMPEDRO, Elías, voz “Cebreiro. Pedrafita”, en Elías Valiña Sampedro et al., Inventario artístico de Lugo y su provincia, t. 2 (Campo – Estraxiz), Madrid, Servicio Nacional de Información Artística, Arqueológica y Etnológica, 1975, pp. 128-132.

VALIÑA SAMPEDRO, Elías, El Camino de Santiago: estudio histórico-jurídico, Lugo, Diputación Provincial Lugo, 1990.

VALIÑA SAMPEDRO, Elías, El Camino de Santiago: guía del peregrino a Compostela, Vigo, Galaxia, 1992.

VENTURA REAL, José et al., “Tramo II: Padornelo-Triacastela”, en José Antonio Franco Taboada, Santiago Tarrío Carrodeguas (dirs.), A arquitectura do Camiño de Santiago: descrición gráfica do Camiño Francés en Galicia, Santiago [de Compostela], Xunta de Galicia, A Coruña, Universidade da Coruña, D.L. 2000, pp. 37-55.